Nachwuchs / Adoption
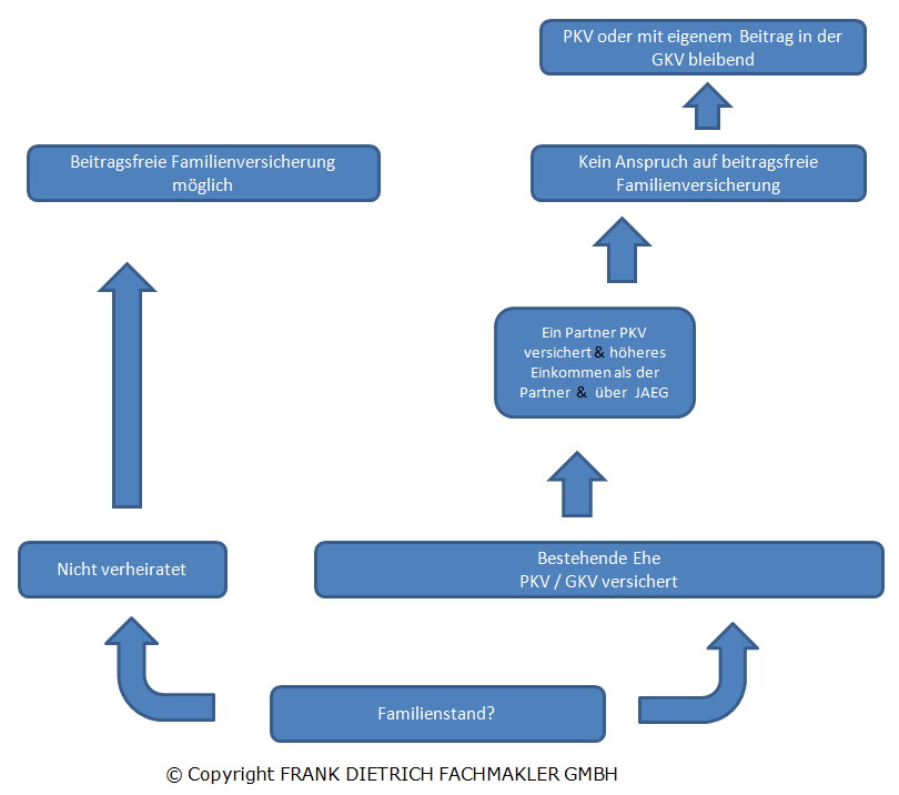
Diese Frage wird wohl immer wieder auftauchen, solange es zwei Systeme gibt. Gerade erst vor zwei Tagen wurde diese Frage von zwei Maklern an mich herangetragen. Lange schreiben macht wahrscheinlich wenig Sinn, daher bevorzuge ich die Illustration.
Achten Sie bitte darauf, wohin das Kind gehört. Sehr oft werden Nachzahlung, zum Teil über Jahre, in das gesetzliche System fällig, wenn man sich zu spät oder überhaupt nicht darum gekümmert hat.
Auch möchte ich auf einen früheren Blogartikel hinweisen. Hier finden Sie, wie auch im Downloadcenter meiner Homepage, mehr an wichtigen Informationen zum Thema Gesetzliche Krankenversicherung / Private Krankenversicherung.
Was passt zu mir?
Gerade zum Jahreswechsel 2015/2016 wird sich für viele wiederholt die Frage stellen, welches das richtige System zur Sicherung der Kosten zum Erhalt der Gesundheit, sein könnte. Beide Systeme unterliegen derzeit enormen Beitragsanpassung. Die Gesetzliche Krankenversicherung hat es geschafft, innerhalb von wenigen Jahren, aus vollen Kassen ein stattliches Minus zu erwirtschaften. Keiner weiß, was morgen noch versichert sein wird. Keiner weiß, was er morgen selbst in die Tasche zu greifen hat, wenn er gesetzlich versichert bleibt. Die Private Krankenversicherung ist nicht pauschal die bessere Lösung.
Eine individuelle Entscheidung
Die Einzelfallbetrachtung zeigt, wohin der Weg führen sollte. Derzeit gibt es meiner Meinung nach lediglich 2-3 Anbieter, die ich auch für mich selber wählen würde, wäre ich nicht schon dort versichert. Meine eigene Entscheidung vor über zehn Jahren war richtig. Das Unternehmen gehört noch immer zu den leistungsstärksten Anbietern, mit den mit moderateren Beitragsanpassung, so dass ich davon ausgehen kann, auch in Zukunft die Beiträge zu bezahlen.
Prüfen Sie ihre Möglichkeiten und sollten Sie bereits versichert sein, empfehle ich, solch wichtige Entscheidung nicht auf Basis von Onlinerechners oder Ratings zu treffen. Ratings basieren in der Regel auf einem Konglomerat von Bestimmungen, die gegeneinander prozentual gewichtet werden. Das macht keinen Sinn, denn der Versicherungsschutz resultiert einzig und allein aus den Vertragsbestimmungen.
Eine lebenslange Entscheidung
Im Volksmund heißt es, wer billig kauft, kauft zweimal – diese Möglichkeit gibt es in der Privaten Krankenversicherung nicht wirklich. Wer erst bei Leistungsinanspruchnahme merkt, dass sein Tarif ein Billigtarif für den Versicherer war, denn der muss nicht zahlen, kann meistens, der vorliegenden Krankheit wegen, nicht mehr wechseln. Die Beitragsanpassungen kommen – nicht überall aber wie auch im gesetzlichen System, regelmäßig. Nutzen Sie die Gelegenheit und prüfen Sie den Inhalt Ihrer Verträge. Zu diesem Zweck liegt eine kurze Checkliste bei mir im Downloadcenter bereit. Sind diese Dinge, die dort erwähnt werden wirklich versichert oder hoffen/glauben Sie das nur?
Sie zahlen monatlich dafür und wenn etwas nicht stimmt auch nachträglich, wenn Sie erkranken. Eine Versicherung soll schützen, nicht zusätzlich kosten. Prüfen Sie daher genau, was garantiert ist und wenn ihn nicht bekannt ist, was alles zu prüfen ist, finden Sie erste Informationen hier auf dieser Homepage unter Kriterien für die private Krankenversicherung.
Frank Dietrich Fachmakler
Weitere Artikel:
PRIVATE KRANKENVERSICHERUNG – KÜNDIGUNG UNWIRKSAM?!

Vereinbaren Sie jetzt einen Termin

